学区社会资源赋能 核心素养发展
导 语 为引导和鼓励青年教师积极参与教育教学研究和教育教学改革,上海市教师教育学院(市教委教研室)每年开展青年教师教育教学课题评审工作。嘉定区中小幼活跃着一群勇挑重担、奋发向上的青年教师,他们怀揣梦想,勇担使命,争做教育改革的先行者和创新实践的开拓者。【嘉师论坛】邀请学科专家与嘉定区市青年教师教育教学课题获奖者云端对话,针对当下教育工作的热点、难点、重点、痛点问题进行学术探讨。
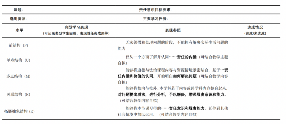
何 宁 上海市教师教育学院 (市教委教研室) 初中道德与法治教研员 在当今社会快速变革、价值多元的背景下,如何有效培养学生的责任意识,成为道德与法治教育面临的重要课题。 上海市嘉定区华江中学李荔老师的《初中道德与法治教学中利用学区社会资源培养学生责任意识的实践研究》这一课题敏锐地捕捉到这一时代脉搏,将学区社会资源这一宝贵资源巧妙融入道德与法治课堂,深入探究其在培养学生责任意识中的独特价值。这一选题不仅与新课程标准紧密相连,更深刻体现了立德树人的教育使命,对于提升思政课的教学效果,塑造具有强烈社会责任感的新时代青少年,具有难以估量的重要意义。其中课例研究的开展,将理论与实践紧密结合,探索出学区社会资源的多种有效应用途径。尤为值得一提的是,课题组成员还精心编制了学区“大思政课”社会资源图谱,为其他教师提供了极具价值的参考和借鉴。课题组提炼出学区社会资源的三种创新应用模式:嵌入式应用、场景式应用和平台式应用各具特色,既能充分发挥学区社会资源的教育价值,又能紧密结合不同年级、不同学生的学习特点,实现因材施教、寓教于乐。特别是场景式应用和平台式应用,让学生走出教室,走向社会,在真实情境中学习、体验,极大地增强了学生的实践能力和社会责任感,让思政课焕发出新的生机与活力。 此外,课题组从学生端和教师端两个角度出发,设计了科学合理的双向素养评价工具。通过KWL+H表和SOLO分类理论等先进评价手段,全面、客观地评估了学区社会资源在培养学生责任意识方面的效果。这一做法不仅提升了资源利用水平,也为后续的教学改进提供了有力的数据支撑和决策依据,推动了思政课教学的持续改进和优化。 我坚信,在课题组成员的共同努力下,这一课题的研究成果将在教育领域产生更加深远的影响,为推动思想政治教育事业的发展贡献更多的智慧和力量。 初中道德与法治教学中利用学区社会资源培养学生责任意识的实践研究 上海市嘉定区华江中学 李 荔 新时代,思政课是落实立德树人根本任务的关键课程。习近平总书记强调“‘大思政课’我们要善用之,一定要跟现实结合起来”。建设“大思政课”是党和国家教育战略的时代要求,是培养时代新人的客观要求,意蕴丰富、意义重大。根据《嘉定区深化新时代中小学思想政治理论课改革创新行动方案》等文件精神,立足“大思政课”建设背景,挖潜学区内有益社会资源,将其与初中道德与法治课教学有机融合,围绕素养目标分析、教学资源开发、课堂教学实践、学习评价设计等关键要素,探索学生责任意识培养的课堂教学策略,具有一定的学术价值和指导意义。 一、 为了聚焦问题,我们从教师的“教”和学生的“学”两方面进行调研。 图:师生调研主要内容 通过调研,我们聚焦当前初中道德与法治教学中学生责任意识培养存在的主要问题,进一步明确了研究目标与内容。 二、 1.研读课程标准,确定责任意识培养的校本目标 根据初中各年级学生身心特点,提取总目标中关于责任意识培养的具体目标要求,基本确定校本培养目标层级和要求,即在六年级侧重对自己、对他人、对家庭负责(I级),在七年级侧重对集体负责(II级),在八年级侧重对社会负责(III级),在九年级侧重对国家、对世界负责(IV级),并选定具有一定针对性和代表性的课程内容开展教学实践。 表: 初中道德与法治教学中责任意识培养的校本目标体系 2.梳理资源属性,编写学区社会资源的校本代码 通过资料查阅、实地走访、联系相关政府部门等,对江桥学区内可为初中道德与法治课所用的社会资源进行了充分调研,梳理了学区内的社会资源,分类提炼有助于责任意识培养的资源的特征,形成江桥学区“大思政课”社会资源图谱,并对资源进行编码,便于教师根据实际教学需要,检索提取所需资源。 表: 学区“大思政课”社会资源图谱 3.一体化设计学习活动,选择合适的资源应用方式 开展教学实践,整合课程标准、教材内容、资源属性、不同级段学生的身心特点和学习规律等主客观依据,一体化设计学习活动,选择适切的应用方式,发挥学区社会资源对培养学生责任意识素养的最优功能。 表: 课例研究汇总(节选) 最终,提炼出利用学区社会资源培养学生责任意识的三种常见应用方式。 图:学区社会资源应用方式 4.开展学习评价,设计师生双向素养评价工具 利用学区社会资源培养学生责任意识取得成效的关键,一方面在于教师依托学区社会资源的整体设计和实施,另一方面在于学生基于学区社会资源开展自主学习、探究学习的效果。为此,课题组尝试从“教”与“学”两方面评价学区社会资源的应用对培养学生责任意识的教学效果和实际价值,以此提升资源利用水平,促进学习方式改进。 学生端,通过KWL+H表了解学习前后学生的思维变化,再结合SOLO分类理论对学生学习进行评价。 图: 学生KWL+H表 表:利用学区社会资源培养学生责任意识表现性评价[基准] 教师端,通过课例研修、同课异构、教学前后测等方式,加强学区社会资源应用的对比分析、结构分析,对教师利用学区社会资源培养学生责任意识的教学效果进行评价。 表:利用学区社会资源培养学生责任意识教学评价表 三、 结合已开展的课例研究,进一步跟进教学实践,将研究范围调整到其他学区,以对前期研究阶段性成果进行有效性和借鉴价值的论证,初步确定“目标确定-资源选配-课堂应用-学习评价”利用学区社会资源培养学生责任意识的教学实施基本路径。 图: 依托学区社会资源培养学生责任意识的基本路径 四、 课题研究以新理论、新课程、新课标的理念紧密结合为基本依据,聚焦利用学区社会资源培养学生责任意识这一主要内容,在流程建模中拓宽了学生核心素养落地的路径,在实践优化中积累了促进教师育人能力提升的经验,目标详实、过程扎实,收获充实。 结合“双新”实施的新要求,本课题研究的深度和效度还有待进一步提升。同时,面对上海义务教育新教材的全面实施,课题研究内容和现有成果也还有待进一步调整和优化。 一要基于课题研究的成果,加强课题研究内容与新课标、新教材的对照研究,调整研究内容,迭代课题成果,更大程度提高课题的理论价值和实践意义。 二要强化已凝练的普适性规律的实践循证,通过“同课异构”和“同课再构”等方式,形成和完善基于实证的改进路径和策略,为成果的推广、辐射打好基础。 三要加强线上线下互动体验平台等数字化资源建设,健全地区间、校际间资源共建共享机制,创新资源样态,更灵活地实现培养学生责任意识的目标。




















撰稿:上海市教师教育学院(市教委教研室)何宁 上海市嘉定区华江中学 李荔 编辑:汪金凤、刘楚、李舒羽 审核:秦惠康
