导语
上海市教师教育学院(市教委教研室) 特殊教育教研员 蔡蓓瑛 社交互动困难是自闭症儿童的典型特征,传统的干预方法效果比较有限。上海市嘉定区成佳学校浦德豪老师的《基于 AR 技术的绘本教学对自闭症儿童社交技能的干预研究》课题聚焦自闭症儿童的社交技能干预,并结合增强现实(AR)技术的应用,选题有前沿意识,也具有重要的现实意义。研究切入点聚焦,将AR技术与绘本教学相结合,探索在自闭症儿童社交技能干预中的应用,顺应了技术赋能教育的趋势,具有一定的创新性。研究对象为三名自闭症儿童,研究者采用了单一被试研究法中的跨行为多基线设计,对“打招呼”和“轮流等待”两个社交技能目标行为进行干预,研究设计合理。研究采用《自闭症儿童社交技能评定量表》等工具,通过观察者一致性检验和社会效度调查,提高了研究的可信度和实际应用价值。干预过程运用AR技术通过视觉化方式呈现社交情景和线索,充分调动了自闭症儿童的视听学习优势,增强了他们的参与感和理解力。 期望研究者在未来研究中进一步思考以下几方面。首先,进一步扩大样本量,采用混合设计法,开展行动研究,提高研究的普适性。其次,延长干预时间,拓展目标行为,进一步观察AR绘本教学对自闭症儿童社交技能的长期影响与潜在影响。最后,建议进一步探索AR技术在不同类型自闭症儿童中的适用性,尤其是针对高功能自闭症和低功能自闭症儿童的差异化干预效果。



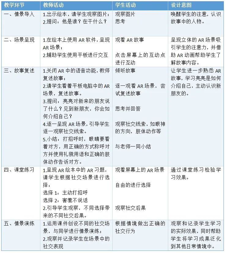
上海市嘉定区成佳学校 浦德豪 自闭症儿童在社交互动中常常面临挑战,难以理解他人的言语和非言语线索,也难以准确表达个人需求。近年来,增强现实(AR)技术通过将虚拟信息融入真实环境,为学习者提供了更加立体、互动的学习体验。AR绘本凭借其丰富的视觉化效果和互动性,在普通教育中取得了显著成效,但在自闭症儿童社交技能提升中的应用仍是一个值得深入探索的领域。 一、实践中发现问题 “课堂上,小A总是目光游离,很少与同学互动。即使老师主动打招呼,他也充耳不闻,只是低着头,双手重复地摆弄着奇怪的动作,继续沉浸在自己的世界里。” 类似的情景在我的班级中并不少见。作为一所特殊教育学校的低年级班主任,我发现班里的自闭症学生比例高达三分之二,他们大多在社交互动中表现出明显的困难:难以理解他人的表情和语言,也不善于表达自己的需求。 近年来,我校自闭症学生的比例持续上升,尤其是低年级段,自闭症学生占比已超过50%。 如何帮助他们打破社交壁垒,融入集体生活? 学生对手机、平板等电子设备表现出浓厚的兴趣,且他们在视觉学习方面具有显著优势。 能否借助新兴技术,比如增强现实(AR)技术,为他们提供一种更直观、有趣的学习方式,帮助他们更好地掌握社交技能? 二、实践中验证思考 (一)制定研究目标,明确研究内容 由于低年级段面临的挑战最严峻,学生的社交需求也比较迫切。因此,我们选取了嘉定区成佳学校的三名低年级段中度自闭症儿童作为研究对象,运用基于AR技术的社交绘本教学,对自闭症儿童的“轮流等待”和“打招呼”两个社交技能目标行为实施干预。我们设计了AR社交绘本教学方案,培养自闭症儿童所需的社交技能,旨在分析和探讨: 1.基于AR技术的社交绘本教学对自闭症儿童社交技能干预的即时成效。 2.基于AR技术的社交绘本教学对自闭症儿童社交技能干预的维持成效。 (二)准备评估工具,做好情况分析 通过参考文献资料,收集和自编评估量表,做好研究对象的基本情况、社交技能的整体水平、目标行为的掌握情况等测评工作,为教学设计和干预效果提供科学的数据支持。 (三)制定研究框架,开展实践研究 为了验证基于AR技术的绘本教学对自闭症儿童社交技能的干预效果,我们设计了以下实验框架,明确了自变量、因变量和控制变量,并通过具体的实施步骤来验证即时成效和维持成效。 根据研究目标,自变量为基于AR技术的绘本教学对被试“打招呼”和“轮流等待”社交技能的干预,本研究所选用的教学材料为小熊尼奥AR互动绘本系列《小熊尼奥的人际交往宝典》,我们选择其中的《主动问好》和《主动认识新朋友》两则故事来进行“打招呼”目标行为的教学,选择《不争抢,会礼让》和《耐心倾听》两则故事来进行“轮流等待”目标行为的教学,以《主动认识新朋友》为例,教学设计如下: 因变量为学生对打招呼和轮流等待社交技能的掌握程度,包括目标行为的即时成效和维持成效。为了更加科学的界定本研究中的“打招呼”和“轮流等待”行为。在检索和参考了相关文献后,我们对“打招呼”和“轮流等待”行为做出了操作性定义,并将每个目标行为分成了四个子目标: 在评量过程中,我们会首先评量目标行为的子目标,每个子目标代表25%的达成率,被试每个目标行为的百分比=(被试实际完成的目标行为子目标数/目标行为总的子目标数)×100%。 本研究采用跨行为多基线设计,实验过程分为基线期、干预期和维持期三个阶段,具体实施过程如下: 三、研究中提炼成果 (一)梳理和总结研究成果 通过对不同阶段收集到的数据进行系统整理与分析发现: 1.干预效果显著:基于AR技术的绘本教学对自闭症儿童“打招呼”和“轮流等待”社交技能的干预具有显著的即时效果和维持效果。 2.学习优势凸显:AR绘本通过3D动画、虚拟场景等视觉化方式,有效呈现了社交情景和线索,充分激发了自闭症儿童的视觉学习优势,不仅帮助儿童更好地理解社交规则,还增强了他们对社交行为的模仿和应用能力。 3.参与度提升:AR绘本通过触摸、语音等交互功能增强了自闭症儿童的参与度和学习兴趣,使他们更加积极地投入到学习中。这种互动性不仅提高了教学效果,还为自闭症儿童提供了更多的自主学习机会。 (二)整理和归纳教学策略 在基于AR技术的绘本教学实践中,我们也总结出了一些有效的教学策略,以帮助自闭症儿童更好地掌握社交技能。 1.正向反馈与小步子教学:尽管AR技术依托于学生感兴趣的平板设备,但学生在适应操作界面时仍容易失去耐心。为此,教学中频繁使用强化物,如贴纸、糖果、表扬等正向反馈是必要的。此外,我们还通过“小步子”教学,逐步增加难度,减少挫败感,以维持学生的学习动机。 2.数据驱动的教学调整:教学过程中,我们通过《目标行为评量表》等工具,实时记录和分析学生的表现数据,以便及时调整教学策略。例如,数据显示学生在“眼神注视”上表现较弱,教师就可以在后续教学中增加相关练习。这种数据支持的动态调整不仅提高了教学的精准度,还确保了学生在每个阶段都能获得有效的支持。 3.情景演练与日常泛化:针对自闭症儿童泛化能力差的问题,我们通过设计多样的情景演练和家校协作,帮助学生将社交技能从课堂延伸到生活中。通过创设社交场景,教师能够让学生在安全的环境中反复练习社交技能,从而帮助学生将抽象的社交规则转化为具体的行动,并在不同情境中灵活运用。 四、展望中继续前行 本研究通过基于AR技术的绘本教学,验证了其在提升自闭症儿童社交技能方面的显著效果。但由于样本量的局限性,研究结果在不同群体中的适用性有待进一步优化。未来,我们将继续探索AR技术在特殊教育中的应用,为自闭症儿童的成长和发展提供更多支持。



















供稿:上海市教师教育学院(市教委教研室) 蔡蓓瑛 上海市嘉定区成佳学校 浦德豪 编辑:陆秋凤、刘楚、李舒羽 审核:秦惠康